The literature review can be a chapter of your thesis or a section in your journal article where you identify the theories and previous research which have influenced your choice of the research topic and the methodology you are choosing to adopt. It is your opportunity to be engaged in conversations with researchers in your area while showing that you have understood and responded to the relevant and important body of knowledge underpinning your research.
This page will help you to:
- understand the purpose of a literature review
- identify different types of literature and what is included in the review
- plan a literature review
- structure and write a literature review.
Download this summary sheet for your own reference.
Introduction to Literature reviews
This section will introduce the literature review, outline the purposes of the literature review and discuss the main types of literature.
Self evaluation
Before you continue, reflect on your previous writing experiences and the feedback you have received. How would you rate your ability in the following skills? Rate your ability from ‘good’ to ‘needs development’.
Reflect on your answers. Congratulations if you feel confident about your skills. You may find it helpful to review the materials on this page to confirm your knowledge and possibly learn more. Don't worry if you don't feel confident. Work through these materials to build your skills.
What is a literature review?
Literature = a collection of published information/materials of academic value (such as books, journal articles etc.) on a particular topic area
Review = critical analysis and evaluation
Literature review = critical analysis and evaluation of the sources in a specific research area
Test your understanding of what is considered a literature review.
What is the purpose of a literature review?
A literature review:
provides a historical background for your research
gives an overview of the current context in which your research is situated by referring to contemporary debates, issues and questions in the field
includes a discussion of relevant theories and concepts which underpin your research
introduces relevant terminology and provides definitions to clarify how terms are being used in the context of your work
describes related research in the field and shows how your work extends or challenges this, or addresses a gap in the work in the field
provides supporting evidence for a practical problem or issue which your research is addressing, thereby underlining its significance.
(Ridley, 2008, p.17)
What are the main types of literature?
There are several types of literature: contextual literature, methodological/ theoretical literature and related literature.
Click on the hotspots below to see the definition of each type.
Contextual literature sets the background for your study. It usually appears in the Introduction or Literature Review, depending on the structure of your thesis or journal article.
Only you can decide what contextual sources are relevant to your work. To stay on track, always be conscious of what you are reading, how much you are reading and why.
Theoretical literature can also refer to methodological literature in some disciplines. The difference between theoretical and methodological literature might be slim. In some disciplines such as humanities, the term theoretical literature is more common, but in other disciplines such as health and natural sciences, the term methodological literature is more common. Methods are about how you do something; theories are about how you think about something (Belcher, 2019).
As you can see in the example, the sources inform us of the philosophical origins of social constructionism, situating the research historically in the field of sociological theory.
In your literature review, you could:
introduce theory
provide a historical account of the theory or theoretical framework
discuss the usefulness of the theory or theoretical framework for your research and
compare it with other theories.
Related literature: when you refer to the work of others, it is important to know why you have selected certain work in your literature review and to provide an adequate summary of their work. The length of the summary for each work depends on the purpose of each citation.
Here is an example of the related literature.
Test your understanding of different types of literature.
Note: It is not always straightforward to distinguish between contextual and related literature as what has been found in previous studies helps set the context of the research. However, one important note is that contextual literature is more 'background’ while related literature is on the same topic and exposes the niche/ gap that your work will fill.
Planning for a literature review
This section outlines the process of writing a literature review. It also provides tips and tools to create a reading matrix, synthesise sources, and effectively critique literature.
The literature review writing process
Preparing a reading matrix
It is important to make notes about the sources for your literature review as you read. This note-taking process helps you identify main themes, make connections among sources and construct your critical evaluation
You can use an Excel spreadsheet, a Word document or any software that you are familiar with. Here is an example:
You can download your own copy of the reading matrix.
.
The matrix helps you to gain an overview of related literature and synthesise the sources. You could use the 'filter’ function in Excel to categorise the work.
Based on this reading matrix, you can then build a theme-based matrix that provides a clearer overview of the thematic categories and the relation of different sources. Below is an example of a theme-based matrix.
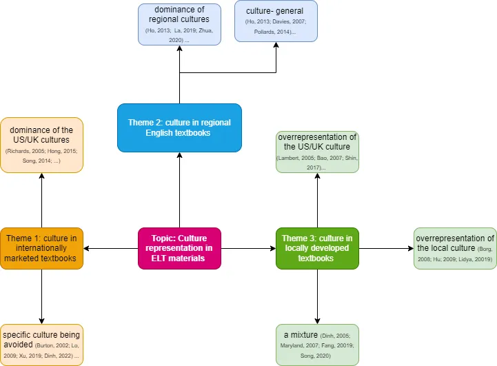
You can also create a visual map of the sources as in this fictional example below.
Critiquing literature
Critiquing literature is critically evaluating the literature. Your evaluation can be negative or positive. To critique effectively, it is important that you read a piece of work deeply. This involves:
comprehending
analysing
interpreting
evaluating.
As you can see, critiquing literature involves synthesising sources. Please refer to the section on synthesising sources into your writing here for tips on how to synthesise sources effectively.
Test your understanding of the strategies to critique.
Structuring a literature review
This section introduces you to the structure of the literature review in a thesis and a journal article. It also provides you with different ways to organise the body of your literature review.
Structure of the literature review section in your journal article
The literature review in your article can be in a separate section or woven into the introduction section. Generally, these are the steps you could follow to form the introduction/ literature review section in your article.
Let's look at an extract from the article on Detecting contract cheating: examining the role of assessment type. Here the literature review is interwoven with the introduction.
Source: Harper, R., Bretag, T & Rundle, K. (2021) Detecting contract cheating: examining the role of assessment type, Higher Education Research & Development, 40:2, 263-278, DOI: 10.1080/07294360.2020.1724899
Structure of the literature review chapter in your thesis
Your literature review chapter will generally include three main parts: the introduction, the body and the conclusion.
This structure and content will vary across disciplines and research projects.
Introducing your literature review in your thesis
The introduction section of your literature review chapter provides brief information about the context, scope, and significance of the topic, as well as state the aim and outline the chapter.
This is an example:
Organising the body of your literature review in your thesis
The body of your literature review can follow different structures.
Look at the explanation and examples of the chronological, thematic, geographical and combined approaches to structuring the literature review below
Test your understanding of different approaches to structuring the literature review .
Concluding your literature review in your thesis
The concluding section of your literature review chapter will provide a summary of the chapter, highlighting how the review ties in with your own research and recommending directions for future research.
This is an example:
Writing a literature review
This section introduces you to the important features of a literature review. It also explores the language of critique and demonstrates how to express your voice as a writer.
Important features of a literature review
Each literature review usually has the following features:
They are descriptive.
They are interpretative.
They respond with critique.
They demonstrate the writer's voice.
Watch this video to learn more about these features.
Language of critique and foregrounding the writer's voice
Here are some language tips that you could apply to enhance the critical voice and highlight your own voice in the literature review .
Test your understanding of the evaluative language that is used to enhance the critical voice.
Working on your literature review
Use this template to plan your literature review. You may put the information in a different order in your own writing.
The template will help you gain an overview of contextual, theoretical and related literature relevant and important to your work. You can download it and save it as a Word document once you have finished.
References used in this material
Belcher, W. L. (2019). Writing your journal article in twelve weeks: A guide to Academic Publishing Success. The University of Chicago Press
Blaxter, L., Hughes, C. & Tight, M. (2006). How to research. Open University Press
Humphrey, P. (2015). English language proficiency in higher education: student conceptualisations and outcomes. [Doctoral dissertation, Griffith University]
Machi, L. A & McEvoy, B. T. (2012). The literature review: six steps to success. Corwin
Ridley, D. (2008). The literature review: A step-by-step guide for students. SAGE Publications.
Woods, M. G. (2021). Culture Counts: A choice modelling approach to quantifying cultural values for First Nations people [Doctoral dissertation, Charles Darwin University]. https://researchers.cdu.edu.au/en/studentTheses/culture-counts-a-choice-modelling-approach-to-quantifying-cultura
Reflect on your learning
1 | Revisit the self-analysis quiz at the top of the page. How would you rate your skills now? |
2 | Remember that writing is a process and mistakes aren't a bad thing. They are a normal part of learning and can help you to improve. |
If you would like more support, visit the Language and Learning Advisors page.
We value your opinion. Please click on the button to share your feedback on these materials. |
Did you know CDU Language and Learning Advisors offer a range of study support options?
https://www.cdu.edu.au/library/language-and-learning-support














